サイト内検索

ref#2

産業機器向けに特化した、24V出力可能なAC/DC絶縁電源のリファレンス・ボードを開発しました。

モーターなどの駆動系のシステム設計を行っている場合、大容量のAC/DC絶縁電源でモーター系の回路と制御基板へ電源供給を行っていると思います。今回開発したリファレンス・ボードは、この制御基板を別のAC/DC電源にて供給してモーター関連の回路でトラブルが発生した場合でも、別電源で動かしている制御基板は影響を受けないようなシステム構築用に開発しました。

このリファレンス・ボードは、アナログデバイセズの絶縁電源コントローラーIC(型式:LT8315)と汎用のトランス(Wurth Elektronik社型番:7508110419)を用いて設計しています。絶縁電源は、トランスの入手性が問題となることが多いですが、汎用品である為安心して産業機器向けのシステムに適用できます。

ー 資料はこちら

 

 

ref#2
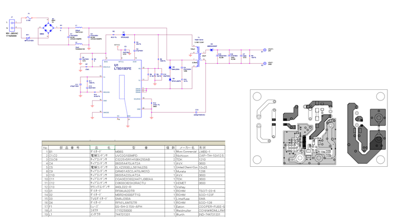
回路図、レイアウト、BOMリスト

特長

  • LT8315の特長
    ・630V/300mAのスイッチを内蔵した高耐圧のフライバック・コンバーター
    ・入力電圧18V~560Vで動作し、最大15Wの電力供給
    ・光アイソレーター不要でレギュレーションが可能
    ・準共振境界モード動作で、負荷レギュレーションが良く、トランスのサイズが小さく、高効率を実現

製品仕様

入力電圧 90~265VAC
出力電圧 24V
出力電流 140mA

おすすめ記事/資料はこちら

24V出力可能なAC/DCリファレンスボード

汎用トランスが使えるフライバック・レギュレーター“LT830X

 

お問い合わせ