サイト内検索

アナログ・デバイセズ社が新規設計でお勧めする新製品情報です。

製品カテゴリーは以下になります。

電源

インターフェース & 絶縁

オーディオ

RF & マイクロウェーブ

電源

LT3073:3A、超低ノイズ、高PSRR、45mVドロップアウト超高速リニア電圧レギュレーター

LT3073は、低電圧、超低ノイズ、超高速過渡応答のリニア電圧レギュレーターです。このデバイスは、最大3Aをドロップアウト電圧45mV(代表値)で供給します。4.7μFのリファレンス・バイパス用コンデンサーにより、出力電圧ノイズが1.2μVRMS​に減少します。広帯域幅と高いPSRRにより、小型セラミック・コンデンサーを使用できるため、バルク容量とコストを節約できます。LT3073は、高性能FPGA、データ・コンバーター、RF、ノイズの影響を受けやすいシグナル・チェーンへの電力供給に適しています。
※メーカー製品ページ:LT3073

■ アプリケーション
 ・RF電源:PLL、VCO、ミキサー、LNA、PA
 ・高速/高精度データ・コンバーター
 ・低ノイズ計測器
 ・スイッチング電源用のポストレギュレーター
 ・FPGAおよびDSPの電源
 ・医療用アプリケーション

■ 評価ボード
 ・EVAL-LT3073-AZ

LT3097:デュアル500mA、正/負、超低ノイズ、超高PSRR低ドロップアウト・リニア電圧レギュレーター

LT3097は、デュアル正/負、高性能低ドロップアウト・リニア電圧レギュレーターであり、ノイズに敏感なアプリケーションへの給電用に、超低ノイズと超高電源電圧変動除去比(PSRR)を実現するアナログ・デバイセズのアーキテクチャーを搭載しています。各レギュレーターが、260mV/235mV(正/負)のドロップアウト電圧(代表値)で最大500mAを供給します。
※メーカー製品ページ:LT3097

■ アプリケーション
 ・バイポーラー超低ノイズ電源
 ・RF電源:フェーズロック・ループ、電圧制御発振器、ミキサー、
      低ノイズ・アンプ、パワー・アンプ
 ・低ノイズ計測器
 ・高速かつ高精度のデータ・コンバーター
 ・医療用アプリケーション:イメージングと診断
 ・高精度電源
 ・スイッチング電源用のポストレギュレーター

■ 評価ボード
 ・EVAL-LT3097-AZ

MAX18000:短絡保護機構を備えた入力電圧500mV~5.5Vのナノパワー昇圧コンバーター

MAX18000は、入力電圧範囲0.5V~5.5V(VOUT > VIN + 0.2V)、スイッチング電流制限3.6Aのナノパワー昇圧コンバーターです。静止電流が512nAと極めて低く、長いスタンバイ時間が必要になるバッテリー駆動アプリケーションに最適です。このICは、低負荷時にはナノパワー・モードで動作し、負荷電流が上昇したときにスキップ・モードおよびCCMモードの動作に遷移することで、広い電流範囲で高い効率を実現しています。
※メーカー製品ページ:MAX18000

■ アプリケーション
 ・ウェアラブル・アプリケーション
 ・IoTアプリケーション
 ・バッテリー駆動アプリケーション
 ・ポータブル・デバイス
 ・測定アプリケーション

■ 評価ボード
 ・MAX18002EVKIT

MAX18002:短絡保護とTrue Shutdownを備えた入力電圧500mV~5.5Vの超音波帯動作昇圧コンバーター

MAX18002は、入力電圧範囲0.5V~5.5V、スイッチング電流制限3.6Aの超音波帯動作高性能昇圧コンバーターです。このICは、軽負荷時には超音波モード(USM)(FSWは通常29kHz)で動作し、それよりも負荷電流が大きくなると、スキップ・モードおよび連続コンダクションモード(CCM)動作に遷移します。MAX18002は、入力電圧が出力電圧を超えたときにパススルー・モードで動作することができます。
※メーカー製品ページ:MAX18002

■ アプリケーション
 ・ウェアラブル・アプリケーション
 ・IoTアプリケーション
 ・バッテリー駆動アプリケーション
 ・ポータブル・デバイス
 ・測定アプリケーション

■ 評価ボード
 ・MAX18002EVKIT

MAX77837:5.5V入力、0.4A/1.05A、スイッチング電流昇降圧コンバーター(400nA IQ)

AX77837は業界最小のナノパワー昇降圧コンバーターであり、ウェアラブルやモノのインターネット(IoT)のアプリケーションで使用される単一セル・バッテリ構造向けに最適化されています。

このコンバーターは1.8V~5.5Vの入力電源で動作します。出力電圧は、2本のハードウェア制御ピンに接続された抵抗によって1.8V~5.2Vに設定されます。このICは、連続導通モード(CCM)、スキップ・モード、低消費電力モードで動作することにより、広い負荷電流範囲にわたって高効率を確保できます。また、このICには430nA(代表値)という超低静止電流と10nA(代表値)のシャットダウン電流に対応するため、長いスタンバイ時間が必要になるバッテリ駆動のアプリケーションに最適です。
※メーカー製品ページ:MAX77837

■ アプリケーション
 ・LPWAN SoC関連電源ソリューション
 ・IoTおよびウェアラブルのアプリケーション
 ・アセット・トラッカー
 ・スマート・メーター

■ 評価ボード
 ・MAX77837EVKIT

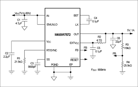
MAXM17572:4.5V~60V、1A Himalaya uSLIC降圧電源モジュール

ヒマラヤシリーズの電圧レギュレーターIC、電源モジュール、チャージャーは、電源ソリューションの小型化、単純化、冷却効率の向上を可能にします。MAXM17572は、コントローラー、MOSFET、補償部品のほか、広い入力電圧範囲で動作するインダクターを統合化した、効率の高い同期整流式のHimalaya降圧DC/DC電源モジュールです。このモジュールは4.5V~60Vの入力電圧で動作し、最大1Aの出力電流を供給します。出力電圧は0.9V~12Vの範囲でプログラムすることができます。このモジュールによって、設計の複雑さと製造上のリスクが大幅に軽減されます。真の「プラグアンドプレイ」の電源ソリューションが得られ、市場投入までの時間を短縮することが可能です。MAXM17572には、ピーク電流モード制御アーキテクチャーが採用されています。
※メーカー製品ページ:MAX17572

■ アプリケーション
 ・産業用電源
 ・分散型電源レギュレーション
 ・FPGAおよびDSPのポイントオブロード・レギュレーター
 ・基地局のポイントオブロード・レギュレーター
 ・HVACおよびビル管理

■ 評価ボード
 ・MAXM17572EVKIT

インターフェース & 絶縁

ADuM34xEファミリー:5.7 kV rmsクワッド・デジタル・アイソレーター

ADuM34xEファミリーは、アナログ・デバイセズのiCoupler®技術をベースにした4チャンネルのデジタル・アイソレーターです。これらのアイソレーション・デバイスは、高速CMOS技術と空芯コアを使ったバックツーバック・モノリシック・トランス技術の組み合わせによって優れた性能特性を提供し、5MbpsでCISPR 32/EN 55032クラスBの基準に適合します。5V動作時の最大伝搬遅延は10ns、パルス幅歪みは3ns未満です。チャンネル間マッチングは厳しく、最大3.0nsです。
※メーカー製品ページ:ADuM340E / ADuM341E / ADuM342E

■ アプリケーション
 ・シリアル・ペリフェラル・インターフェース(SPI)/データ・コンバーター絶縁
 ・RS-485およびCAN FD(柔軟なデータ・レートのコントローラー・エリア・ネットワーク)
  での工業用フィールド・バス・アイソレーション
 ・PWMコントローラーの信号絶縁
 ・汎用マルチチャンネル・アイソレーション

■ 評価ボード
 ・EVAL-ADUM34XEEBZ

オーディオ

MAX98388/MAX98389:デジタル入力クラスDアンプ

MAX98388/MAX98389は、IVフィードバックを内蔵する小型で費用効果の高いモノラル・デジタル入力アンプです。このデバイスは、2.3V~10Vという広い供給電圧範囲で動作します。この供給電圧範囲により、どちらのバージョンも、1セルと2セル、そして外部電源により安定化された(または増幅された)ポータブル・アプリケーションをサポートします。MAX98388は最大5.5Vのアプリケーション(1セル)に最適化されているのに対し、MAX98389は5V~10Vのケース(2セル)に最適化されています。
※メーカー製品ページ:MAX98388 / MAX98389

■ アプリケーション
 ・AR/VRウェアラブル・デバイス
 ・LRAハプティック・ドライブ
 ・スマート・ウォッチおよびIoTデバイス
 ・ゲーム機
 ・ノートブックPCおよびタブレット

■ 評価ボード
 ・EVAL-MAX98388-98389

RF & マイクロウェーブ

ADF4368:VCO内蔵マイクロ波広帯域シンセサイザー

ADF4368は、高性能、超低ジッタ、インテジャーNおよびフラクショナルNのフェーズ・ロック・ループ(PLL)です。周波数変換アプリケーションに最適な内蔵VCOを備えています。

この高性能PLLは、−239dBc/Hzの性能指数、正規化された−287dBc/Hzの極低1/fノイズ、および高いPFD周波数を持ち、極めて小さいインバンド・ノイズと統合ジッターを実現できます。ADF4368は、内蔵ダブラなしで800MHz~12.8GHzの範囲の任意の周波数を生成できるため、低調波フィルターが不要となります。Σ-Δ変調器は、ヘルツ周波数分解を可能にする25ビットの固定モジュラスのほか、17ビットの可変モジュラスを備えているため、より分解能が高く柔軟な周波数プランニングを実現します。シングルエンド構成、12.8GHzで9dBmの出力電力と16段階の電力調整機能を備えていることから、様々なアプリケーションで極めて高い利便性を発揮します。
※メーカー製品ページ:ADF4368

■ アプリケーション
 ・ワイヤレス・インフラストラクチャー(MC-GSM、5G)
 ・試験および計測
 ・航空宇宙 / 防衛

■ 評価ボード
 ・EVAL-ADF4368

お問い合わせ / お見積もり

本製品に関して、ご質問・お見積もりなどを希望される方は以下から問い合わせください。

アナログ・デバイセズ メーカー情報Topへ

アナログ・デバイセズ メーカー情報Topに戻りたい方は以下をクリックしてください。