サイト内検索

10BASE-T1SのPHYとMACを一体化製品の新製品、 オンセミ社 T30HM1TS2500の紹介

製品概要

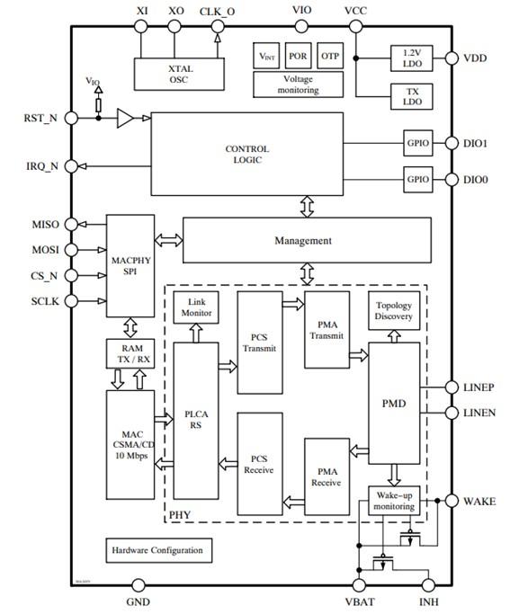
T30HM1TS2500は、IEEE 802.3cg 準拠のMAC/PHYを内蔵したイーサネット・トランシーバーです。PLCA動作時の実効スループットは最大約 9.5Mbpsです。

本製品は、CSMA/CD MAC と、物理層衝突回避 (PLCA) 機能を備えた PHY で構成されています。PLCA により送信タイミングを調停することで、CSMA/CDに依存した衝突検出動作は最小限となり、高いスループットを実現します。

本製品は、MAC内蔵のため、従来のT1S PHY+RMII/MIIとは異なり、MCU直結用途のインターフェースとしてSPI(クロック最大 25MHz)を使用します。

主な特長・機能

IEEE 802.3cg 2019に準拠

・物理層の衝突回避 (Physical Layer Collision Avoidance: PLCA)

QFNW20(4*4)の小型パッケージ

<新しい機能>

Wake-up/SleepTC10準拠)

Inhibit(禁止)およびスリープモード電源用の VBAT (最大 48V)

SQI / SQI+ : Signal Quality Index(信号品質指数)

Topology discovery(トポロジー検出)(TC14準拠)

Time stampingTC6準拠)

PLCA診断

HDD Harness defect detection(ハーネス欠陥検出)

Grade 0 (Tamb = 150)

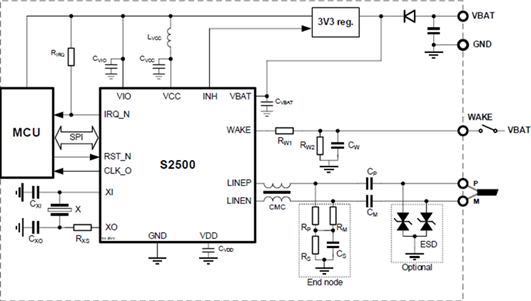
内部ブロックと標準アプリケーションダイアグラム


新しい機能について詳細を説明します。

Wake-up/Sleep Inhibit

MAC‑PHY が INH を使って外部電源を自律制御し、スリープ時は 35uA 以下で LINWake 入力だけを監視、イベント発生時に即座にフル電源復帰する低消費電力アーキテクチャーです。
待機時の消費電力を極限まで低減しつつ、必要なウェイクアップ検出だけを維持するので、車載用途など、常時 VBAT 接続が前提の低待機電流要求に対応します。

SQI / SQI+ : Signal Quality Index(信号品質指数)

通信セグメント(ケーブル)の信号品質を測定する機能です。
ネットワーク上の、どのノードでも、そのセグメントに存在するノイズを測定できます。
セグメントが健全な場合、9.5Mbps のデータ伝送速度が得られます。

一方で、セグメントにノイズが存在し、特に信号振幅の 50% 以上 (1Vp-p) に達するような場合には、BER(ビット誤り率)が増加すると予想されます。
この機能は、ノード自身が自律的にセグメントの信号品質を評価できる診断ツールであり、最大 32 段階で品質を評価できます。また、リアルタイムでの EMC 試験を可能にします。

この指標は、
・リンク障害の予測
・メンテナンスの必要性の判断 (例:部品の経年劣化、ケーブルの潰れ・折れ、ノイズ源の存在)

などに有用です。

SQIは 8 段階の分解能であり、SQI+は 32 段階の分解能です。

Topology discovery(トポロジー検出)

同一セグメント(同一ケーブル)上の各ノード間ケーブル上の距離(伝搬遅延から算出)を測定します。
ネットワーク上で、物理的なノード位置を特定するのに有効です。
またデバイスが同一型番・同一設定でも設置場所を区別可能です。

PLCA診断

PLCAが「通信できている・できていない」だけでなく、“なぜおかしいのか” を PHY が自動検出できます。

以下、PLCA診断で報告される内容です。

・想定外の BEACON を検出(コーディネーターのみが報告)⇒ 複数のPLCAコーディネーターが存在している

・送信許可スロット前に BEACON を検出⇒ ノード数の設定が正しくない

・自身の送信スロット中に受信が発生⇒ Node ID(ノードID)の重複

HDD :Harness defect detection(ハーネス欠陥検出)

Harness Defect Detection (HDD) は、10BASE‑T1S PHY が差動信号の振る舞いを監視し、
ハーネスの短絡・終端異常といった物理的な配線欠陥を自動検出する機能です。

図1:差動モード故障 ― 短絡(ショート)

図2:差動モード故障 ― 断線(オープン)

図3:コモンモード故障 ― 単線のGND / VBAT短絡

まとめ

オンセミ社のT30HM1TS2500のデータシートについては、下記リンク先を参照ください。

お問い合わせ

10BASE-T1Sの導入をご検討、ご興味のある方は、ぜひお問い合わせください。

オンセミ メーカー情報Topへ

オンセミ メーカー情報Topに戻りたい方は以下をクリックしてください。