サイト内検索

PLC,FA機器用に特化した±12V絶縁電源リファレンスボード

ノイズを嫌う音響機器や医療・精密機器などで使用する微小センサーおよびCCDセンサーなどの回路において低ノイズのプラス・マイナス電源回路が必要になると思います。そのような場合に、低ノイズのプラス・マイナス出力LDOの回路設計に困ったことはありませんか?

超高PSRR LDOの選定

低ノイズLDOとして選定する一つの指標として、PSRR (Power Supply Ripple Rejection) の値が大きいデバイスを選定することが重要です。PSRRは、次のような式で表されて、入力ノイズと出力ノイズの比率を表しています。例えば、PSRR=100 (dB)、入力リップルVIN=1 (V) とすると、出力に現れるリップルはVOUT=10μVとなります。



PSRRの計算式
PSRR = 20log VIN VOUT dB

式:PSRRの計算式

また、PSRR特性で注意すべき点は、負荷電流が大きくなるとPSRRが小さくなる点です。負荷電流として10mA程度流しただけで、PSRRがゼロになる製品も世の中にはありますので選定には注意が必要です。その様なLDOを使うと、入力のスイッチング電源のリップルが、そのまま出力に表れて、センサーなどの誤動作を引き起こします。

 

図1は、あるLDO製品のPSRR特性です。この製品のPSRR特性も良いのですが、負荷電流Iloadを0.1 (A) と1.5 (A) を比較すると1KHzのポイントで10 (dB) の差が出ています。

 

低ノイズの電源が必要なアプリケーションでは、高PSRRのLDOを選定することを推奨します。


また、プラス出力のLDOは、選定の候補として色々ありますが、マイナス出力のLDOは候補が少なく、高いPSRR値を持ったLDOを選定するのは難しくなりますので注意が必要です。

図1:周波数ーPSRR特性

低ノイズのプラス・マイナスLDOソリューション

アナログ・デバイセズ社には、PSRR値が高いLDO製品があります。

 

プラス出力としてLT3045、マイナス出力としてLT3094と言う製品になります。ともに0.8μVRMS (10Hz~100kHz) と低ノイズであり、高PSRRを実現しているLDOとなります。

 

プラス・マイナスの低ノイズ電源として、おすすめの製品です。

図2:LT3045の回路例とPSRR特性
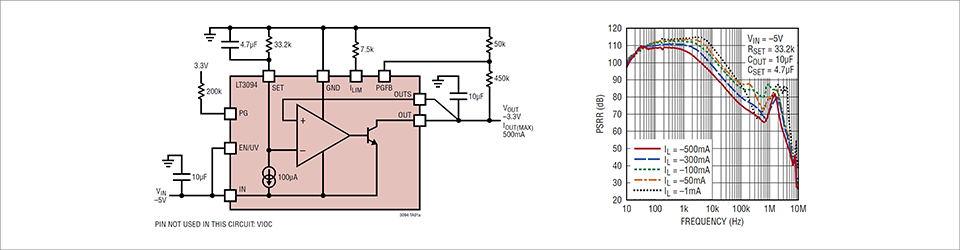
図3:LT3094の回路例とPSRR特性

高精度・低ノイズ回路用 ±12V電源リファレンス・ボード

今回、プラス出力としてLT3045、マイナス出力としてLT3094を搭載した±12V出力可能なリファレンスボードを開発しました。

 

このボードを音響機器、CCDや微小信号センサー処理回路に接続して評価いただくことで、低ノイズ特性をシステム上で確認いただくことが可能になります。

図4:低ノイズ±12V出力リファレンス・ボード

最後に

本記事では、音響機器や医療・精密機器向けに開発した低ノイズの±12V電源のリファレンス・ボードについてご紹介しました。ご紹介した製品について、詳細な情報をお求めの際は、ぜひこちらからお問い合わせください。



メーカーサイト/その他関連リンクはこちら

商品の購入はこちら

お問い合わせ

本記事に関してご質問がありましたら、以下よりお問い合わせください。

アナログ・デバイセズ メーカー情報Topへ

アナログ・デバイセズ メーカー情報Topに戻りたい方は以下をクリックしてください。