サイト内検索

NCS35011は、リチウムイオン電池用セカンドプロテクション製品で、過充電の保護を構成できます。
バッテリーパック内の各セルは、過電圧 (OV) だけでなく、低電圧 (UV) 状態の監視ができます。
またバッテリーパックの充電状態をLEDで表示します。
マイクロコントローラーなしでの操作が可能です。

機能

  • 過電圧(OV)と低電圧(UV)検出
  • 3~5の直列セルの保護
  • 高電圧耐性 LED ドライバーによる充電状態 (SoC) 表示
  • 構成可能なフォルト出力 (プッシュプルまたはオープンドレインの場合はアクティブ High または Low)
  • 高精度電圧測定:±5mV
  • 低電力消費:Icc=4uA
  • BAT 入力電圧範囲 5 V ~ 28 V、サージ耐性を高めるため 65V まで許容
  • ジャンクション温度範囲を 125°C まで拡張

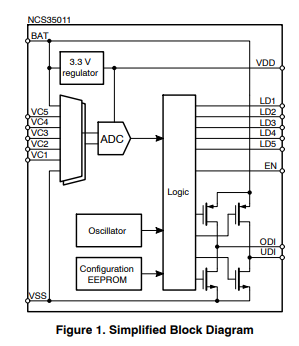
ブロック図

アプリケーション図

本製品について、さらに詳しく知りたい方は、下記オンセミ社のデータシートを合わせて確認ください。

NCS35011データシートリンク

お問い合わせ / お見積もり

本製品に関してご質問、お見積もりなどのご希望がありましたら以下よりお問い合わせください。

オンセミ メーカー情報Topへ

オンセミ メーカー情報Topに戻りたい方は以下をクリックしてください。