サイト内検索

アナログ・デバイセズ社が新規設計でお勧めする新製品情報です。

製品カテゴリーは以下になります。

スイッチ & マルチプレクサー

A/D コンバーター

クロック & タイミング

インターフェース & アイソレーション

電源

RF & マイクロ波

スイッチ & マルチプレクサー

ADG1712:低電圧、2.4Ω クワッド SPST スイッチ

ADG1712 は 4つの独立した単極単投 (SPST) スイッチで構成されており、+1.08V ~ 5.5V の低電圧単電源範囲または ±1.08V ~ ±2.75V の低電圧両電源範囲で動作します。ADG1712 は、性能を犠牲にすることなく小型化を実現するように設計されています。2mm × 2mm のランド・グリッド・アレイ (LGA) パッケージは、実装面積に制約のある幅広いアプリケーションに最適です。
※メーカー製品ページ:ADG1712

■ アプリケーション 
 ・ ATE(自動試験装置)
 ・データ・アクイジション・システム
 ・医療機器
 ・FPGA およびマイクロコントローラー・システム
 ・オーディオおよびビデオ信号ルーティング
 ・通信システム
 ・リレー部品の置き換え

■ 評価ボード
 ・EVAL-ADG1712

A/D コンバーター

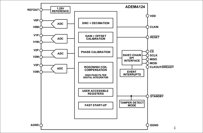
ADEMA124/ADEMA127:SPI 搭載同時サンプリング 4チャンネル/7チャンネル ΣΔ ADC

 ADEMA124/ADEMA127 は、4チャンネルおよび 7チャンネルの同時サンプリング 24ビット・シグマ・デルタ A/D コンバーター (ADC) で、多相または分相電力量計アプリケーションに最適です。ADEMA124/ADEMA127 は、分圧器、シャント、およびカレント・トランスやロゴスキー・コイルなどの絶縁型電流センサーと互換性があります。

ADEMA124/ADEMA127 には、各 ADC チャンネルのゲイン、位相、オフセット補償をイネーブルにする独立したハードウェア・フィルターおよびデジタル信号処理フィルターが含まれています。また、ADEMA124/ADEMA127 は、積分器や 2次ハイパス・フィルターなど、合理化されたロゴスキー・センサーの実装を可能にする専用の補償機能およびデジタル信号処理機能も備えています。一般的な用途に対応したデジタル信号処理フィルター係数は自動的に読み込まれ、フィルター特性のカスタマイズに利用可能です。
※メーカー製品ページ:ADEMA124 / ADEMA127

■ アプリケーション
 ・ 多相電力量計
 ・分相電力量計
 ・分岐回路監視
 ・配電ユニット
 ・電力品質モニタリング
 ・サーキット・ブレーカー
 ・保護リレー
 ・電気自動車用電源装置

■ 評価ボード
 ・EVAL-ADEMA127

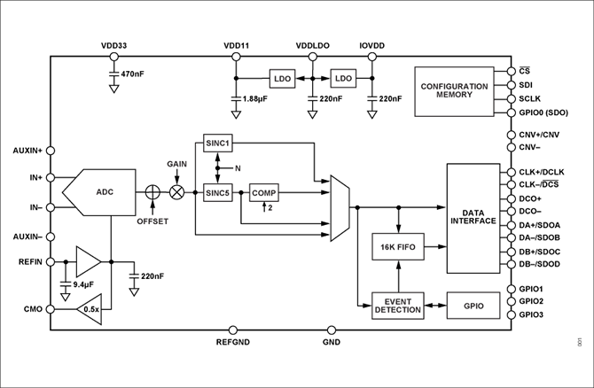
AD4081/AD4084:20/16 ビット、20MSPS、差動 SAR ADC

AD4081/AD4084 は、高速、低ノイズ、低歪みの Easy Drive 機能を備えた 20/16 ビット逐次比較レジスタ (SAR) A/D コンバーター (ADC) です。AD4081/AD4084 は、1MHz を超える信号周波数で高いパフォーマンス(信号/ノイズ+歪み (SINAD) 比 > 90dBFS)を維持できるため、高精度、広帯域幅が求められるさまざまなデータ・アクイジション・アプリケーションに対応できます。AD4081/AD4084 の最低レイテンシーを必要としないアプリケーションでは、オーバーサンプリングを適用すると共に、内蔵のデジタル・フィルタリングとデシメーションを利用することで、入力アンチエイリアス・フィルター設計を簡素化し、ノイズを低減して出力データレートを下げることができます。
※メーカー製品ページ:AD4081 / AD4084

■ アプリケーション
 ・デジタル・イメージング
 ・細胞解析
 ・分光分析
 ・ATE(自動試験装置)
 ・高速データ・アクイジション
 ・デジタル制御ループ、ハードウェア・イン・ザ・ループ
 ・電力の品質解析
 ・ソース・メジャー・ユニット
 ・電子顕微鏡とX線顕微鏡
 ・レーダー・レベル測定
 ・非破壊検査

■ 評価ボード
 ・EVAL-AD4080-FMC

クロック & タイミング

ADF4030:10チャンネル高精度シンクロナイザー

ADF4030 は 10個の双方向同期クロック (BSYNC) チャンネルを提供し、リファレンス・クロック入力 (REFIN) 信号を周波数基準として受け入れ、出力として設定された BSYNC チャンネルで出力クロックを生成します。ADF4030 の特徴的な機能は、リファレンス BSYNC チャンネルとして選択された BSYNC チャンネルを基準に、任意の 1つ以上の BSYNC チャンネルのクロック・エッジを 5ps 未満で時間合わせできることです(デバイス・ピン位置)。
※メーカー製品ページ:ADF4030

■ アプリケーション
 ・ 5G タイミング伝送高精度同期
 ・フェーズド・アレイ・レーダー
 ・ATE(自動試験装置)のピン・エレクトロニクス
 ・JESD204B/JESD204C におけるアナログ・デジタル・コンバータ (ADC) および
  デジタル・アナログ・コンバータ (DAC) のクロック駆動のサポート

■ 評価ボード
 ・EVAL-ADF4030

インターフェース & アイソレーション

ADuM361N:3.0kVrms 6チャンネル デジタル・アイソレーター

ADuM361N は、アナログ・デバイセズ社の iCoupler® 技術をベースにした 6チャンネルのデジタル・アイソレーターです。特長として、5Mbps の通信速度で動作する際に、CISPR 32/EN 55032 のクラス B規格を満たす電磁ノイズ性能を備えています。伝搬遅延は最大 10ns で、パルス幅の歪み(入力と出力のパルス幅の差)は 5V 動作時で 3ns 未満と非常に小さく抑えられています。また、チャンネルマッチングは最大 3.0ns と、非常に高い精度で揃えられています。
※メーカー製品ページ:ADuM361N

■ アプリケーション
 ・ SPI データコンバーターの絶縁
 ・RS-485 および CAN FD による産業用フィールドバスの絶縁
 ・PWM コントローラー信号の絶縁
 ・汎用マルチチャンネル絶縁

■ 評価ボード
 ・EVAL-ADuM36xN

電源

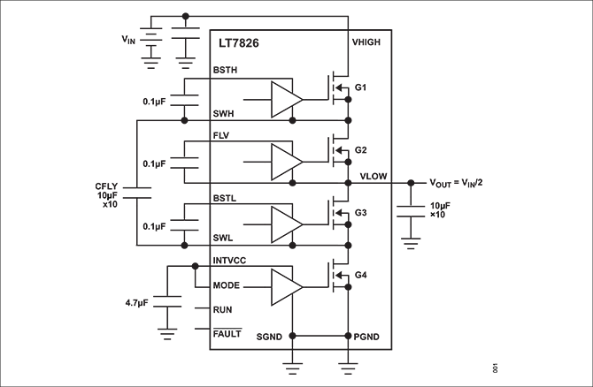
LT7826:分圧器、ダブラー、インバーターとして設定可能な完全統合型 17V/8A スイッチド・キャパシター 2:1 コンバーター

LT7826 は、完全統合型のモノリシック DC/DC コンバーターです。スイッチド・キャパシター・アーキテクチャーにより、入出力電圧比が 2:1(分圧器)、1:2(ダブラー)、1:1(インバーター)のアプリケーションで非常に高い効率を実現します。LT7826 は、フォルト保護機能を備えており、最大 17V の電圧処理と、最大 8A の出力電流供給が可能です。また、ブートストラップ・ダイオードを内蔵しており、電流制限保護が必要なバッテリー・アプリケーションにおいて、コンパクトでコスト効率の高いソリューションを提供します。LT7826 は 500kHz の固定スイッチング周波数で動作しますが、MODE ピンを介して同期をおこなうことにより、周波数チューニングやインターリーブ動作が可能です。このデバイスは、3mm x 3mm LFCSP パッケージを採用しています。
※メーカー製品ページ:LT7826

■ アプリケーション
 ・バッテリー・システム・アプリケーション
 ・ポータブル家電製品
 ・工業用アプリケーション

■ 評価ボード
 ・EVAL-LT7826-AZ

LTC7899:140V、低 IQ、10V ゲート駆動対応の負電圧から正電圧への同期整流式昇圧コントローラー

LTC7899 は、負電圧を正電圧に変換する高性能 DC/DC スイッチング・レギュレーター・コントローラーです。すべての Nチャンネル同期 MOSFET 段を駆動可能で、最大 135V の入力電圧で動作できます。内蔵のフィードバック・レベル・シフタを使用することで、わずか 2つの抵抗で正出力電圧を簡単に設定できます。LTC7899 は、パススルー機能付きの昇圧動作として構成することも可能です。

LTC7899 のゲート駆動電圧は 5V ~ 10V の範囲で設定可能なため、ロジック・レベルまたは標準レベルの MOSFET を使用して効率を最大化できます。
※メーカー製品ページ:LTC7899

■ アプリケーション
 ・産業用電源システム
 ・防衛/アビオニクス(航空電子機器)
 ・電気通信用電源システム

■ 評価ボード
 ・EVAL-LTC7899-AZ

LT83201:18V、1A、降圧 Silent Switcher 3、超低ノイズ・リファレンス付き

LT83201 同期整流式降圧レギュレーターは、超低ノイズ・リファレンスと Silent Switcher アーキテクチャーを組み合わせた独自の設計により、高い効率と優れた広帯域ノイズ性能の両方を実現します。革新的な超低ノイズ・アーキテクチャーにより、スイッチング・レギュレーターで非常に低い周波数 (0.1Hz ~ 100kHz) の出力ノイズ性能が得られます。出力電圧を単一の抵抗で設定できるため、出力電圧に関係なく出力ノイズがほぼ一定になります。
※メーカー製品ページ:LT83201

■ アプリケーション
 ・RF 電源:PLL、VCO、ミキサー、LNA、PA
 ・低ノイズ計測器
 ・高速/高精度の ADC/DAC
 ・汎用電源

■ 評価ボード
 ・EVAL-LT83201-AZ

RF & マイクロ波

AD9084:Apollo MxFE、16ビット 28GSPS クワッド RF DAC および 12ビット 20GSPS クワッド RF ADC

ミックスド・シグナル・フロントエンド (Apollo MxFE®) は、16ビットで最大サンプル・レートが 28GSPS の RF D/Aコンバーター (DAC) コア、および 12ビットで最大サンプル・レートが 20GSPS の RF A/Dコンバーター (ADC) コアを内蔵した高集積デバイスです。AD9084 は、4つのトランスミッター・チャンネルと 4つのレシーバー・チャンネルをサポートしており、広範な瞬時帯域幅の信号を処理するために広帯域の ADC と DAC が必要なアプリケーションに最適です。このデバイスは、48レーンの 28.21Gbps JESD204C または 20Gbps JESD204B データ・トランシーバー・ポート、オン・チップ・クロック逓倍器、およびデジタル・シグナル・プロセッサー (DS) 機能を搭載し、広帯域またはマルチバンドの DC ~ RF アプリケーションを対象としています。また、DSP データパスをバイパスして ADC コアや DAC コアの全帯域幅を使用できるバイパス・モードも備えています。さらに、フェーズド・アレイ・レーダー・システムや電子戦アプリケーションを対象とした低遅延ループバック・モードおよび周波数ホッピング・モードも備えています。
※メーカー製品ページ:AD9084

■ アプリケーション
 ・レーダーおよびフェーズ・アレイ・システム
 ・シーカー・フロントエンド
 ・戦術防衛無線インフラストラクチャー
 ・電子戦とシグナル・インテリジェンス
 ・ワイヤレス通信インフラストラクチャー
 ・ワイヤレス通信試験(5G ミリ波、5G C バンド、バックホール)

■ 評価ボード
 ・ADS10-V1EBZ
 ・EVAL-AD9084

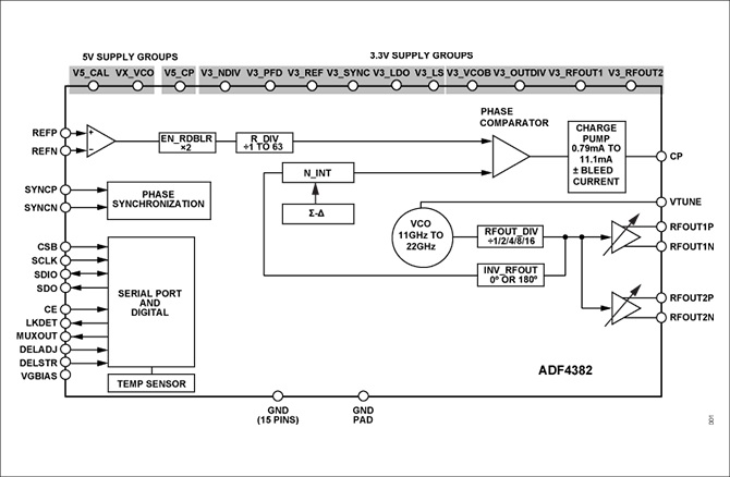
ADF4382:VCO 内蔵マイクロ波広帯域シンセサイザー

ADF4382 は、高性能、超低ジッターのフラクショナル Nフェーズ・ロック・ループ (PLL) です。電圧制御発振器 (VCO) を内蔵しており、データ・コンバーター・クロック・アプリケーションまたは 5G アプリケーションの局所発振器 (LO) 生成に適しています。この高性能 PLL は、−239dBc/Hz の性能指数、低い 1/f ノイズ、および高い PFD 周波数(インテジャー・モードで625MHz)を持ち、極めて小さい帯域内ノイズと積分ジッターを実現できます。ADF4382 は 11GHz ~ 22GHz の基本オクターブ範囲で周波数を生成できるため、低調波フィルターが不要になります。ADF4382 の出力分周器により、687.5MHz ~ 22GHz の完全な出力周波数範囲を生成できます。
※メーカー製品ページ:ADF4382

■ アプリケーション 
 ・高性能データ・コンバーターのクロック供給
 ・ワイヤレス・インフラストラクチャー (MC-GSM、5G、6G)
 ・試験および計測

■ 評価ボード
 ・EVAL-ADF4382

お問い合わせ / お見積もり

掲載している製品に関して、ご質問・お見積もりなどを希望される方は以下より、お問い合わせください。

アナログ・デバイセズ メーカー情報 Top へ

アナログ・デバイセズ メーカー情報 Top へ戻りたい方は以下をクリックしてください。