サイト内検索

AC ExcitationとDC Excitationの違い ―ロードセル測定で何が変わるのか?―

はじめに

ロードセルを用いた重量測定や力覚センサーの設計では、オフセット誤差や温度ドリフトといった要因に悩まされることが少なくありません。特に微小な信号を長時間安定して測定したい場合、これらの誤差が測定結果に無視できない影響を与えることがあります。こうした課題に対するアプローチの一つとして知られているのがAC Excitation(交流励起)です。データシートや技術資料で名前を目にしたことはあっても、「実際にどの程度の効果があるのか」「DC Excitation(直流励起)と比べて、何がどれくらい変わるのか」を体感したことがある方は、意外と多くないのではないでしょうか。

本記事では、Analog Devicesの高分解能ΣΔADコンバーターAD4170-4 とその評価ボードを用い、ロードセルを実際に接続した状態でDC ExcitationAC Excitationの動作を比較し、その違いを観測します。理論だけでなく、実際の測定波形や数値の変化を通じて、AC Excitationがロードセル測定においてどのような効果をもたらすのかを確認していきます。

AC Excitationは本当に効くのか?」「自分の設計に使う価値があるのか?」そんな疑問を持つ方にとって、本記事が判断材料の一つになれば幸いです。

AD4170-4とは?

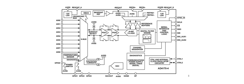
AD4170-4 は、ロードセルやブリッジ型センサーといった微小信号を高精度に測定する用途をメインに設計された、Analog Devicesの高分解能ΣΔ型ADコンバーターです。

ロードセル測定では、

 
・信号レベルが非常に小さい
・オフセットや温度ドリフトの影響を受けやすい
・長時間安定性が求められる

 

といった厳しい条件が課されます。
AD4170-4
は、こうした要求を前提に、ADコンバーター・アナログフロントエンド・励起機能を一体化したデバイスです。

AD4170-4 ブロック図

AD4170-4 ブロック図

AC/DC Excitation両対応という強み

ロードセルなどのブリッジ型センサーでは、一般的にDC Excitationが用いられます。構成がシンプルで扱いやすい一方、熱起電力や温度ドリフト、1/fノイズといったDC成分の誤差が測定結果に重畳する課題があります。

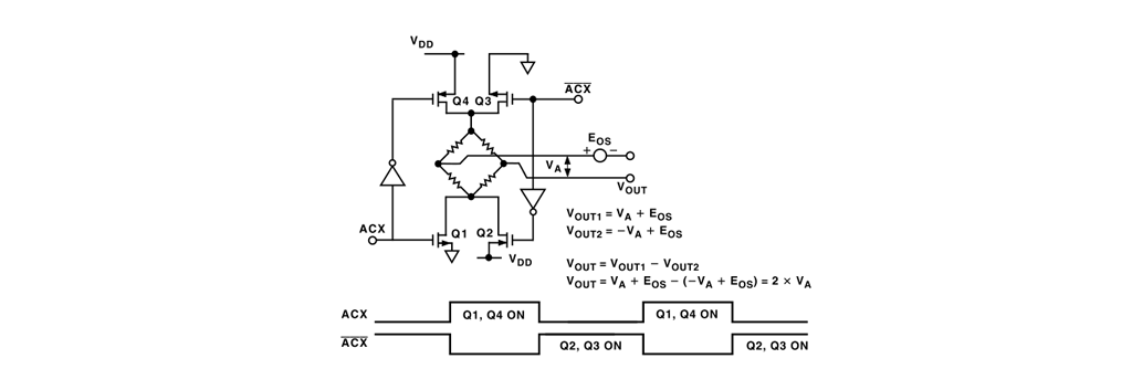
これに対しAC Excitationでは、励起電圧の極性を矩形波状に正負反転させながら測定をおこないます。励起極性が反転するとセンサー信号は正負反転しますが、オフセットなどのDC誤差成分は反転しません。そのため、正負それぞれの出力を平均・演算することで、DC誤差をキャンセルし、真のセンサー信号のみを抽出できます。

AC Excitationの詳細な理論については専門的な解説記事に委ねますが、以下の図に示すような「正負反転と平均化による誤差キャンセル」のイメージを押さえておけば十分です。

正負反転と平均化による誤差キャンセル

正負反転と平均化による誤差キャンセル
参考:Transducer/Sensor Excitation and Measurement Techniques | アナログ・デバイセズ

AD4170-4はDC/AC Excitationの両方に対応しており、評価ボードを使えば同一環境で励起方式のみを切り替えた比較評価が容易におこなえる点が大きな特長です。

評価構成と実験方法

本検証では、Analog Devicesが提供する評価プラットフォームを活用し、AD4170-4DC ExcitationAC Excitationを同一条件で比較評価しました。評価システムの構成は次の通りです。

 

EVAL-AD4170-4AD4170-4評価ボード(差動ブリッジ入力、内蔵PGA、励起設定対応)

SDP-K1:評価ボード制御/データ収集用インターフェースボード(PCUSB接続)

ACEソフトウェア:測定設定・励起方式・PGAゲイン・フィルター選択・データ取得・波形可視化をGUIで直感操作

・ロードセル(今回はLCB03K006Mという型番を用いました。)

PC

 

AD4170-4評価ボードを使用したDC/AC Excitation比較の評価環境

この環境により、複雑な外付け回路なしで励起方式の切り替えと比較評価が可能になっています。

接続してみる

まず、SDP-K1EVAL-AD4170-4を、評価ボードに実装された120ピンコネクターを介して接続します。次にSDP-K1PCを付属のUSBケーブルで接続します。そして最後にロードセルをEVAL-AD4170-4に接続します。この時に、精密ドライバーを使用する程度で、特別な工具などは必要としません。

SDP-K1とEVAL-AD4170-4を接続してみる

ロードセルの各線とJ2端子No.の対応は以下の通りです。

 

-No.2:電源+

-No.4:出力+

-No.5:出力-

-No.6:電源-

-No.8:シールド

  

接続に際しては、これらのソースを参考にしました。

ad4170_schematic.pdf

Hardware Guide [Analog Devices Wiki]

   

ロードセルの各線とAD4170-4 J2端子の接続図

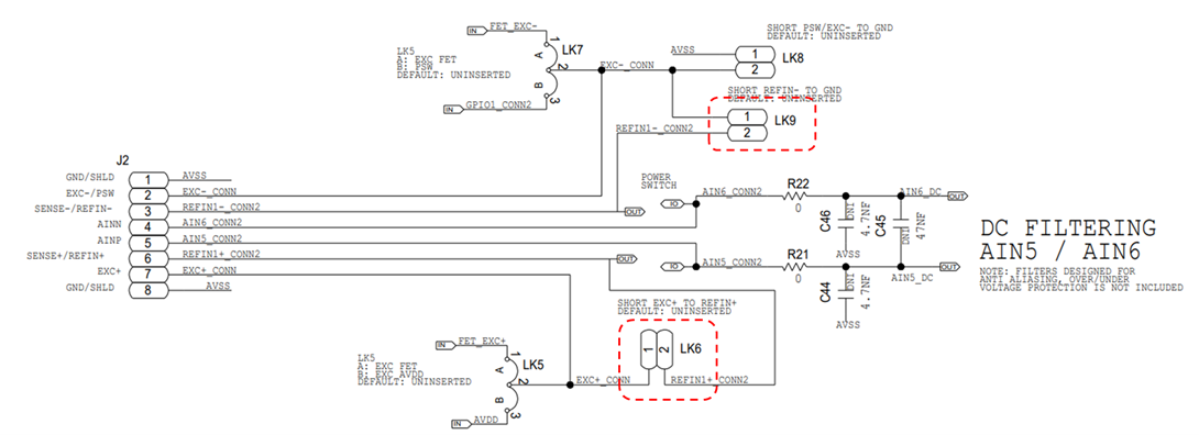
Hardware Guideでは、ロードセルの電源を二股に分けてJ2端子と接続していますが、EVAL-AD4170-4LK6LK9Shortすることで等価回路となりますので、今回はJ2端子のNo.3No.7は使用しておりません。

ロードセルの各線とAD4170-4 J2端子の接続図 2

まずはDC Excitationで測定してみる

DC Excitationするための評価ボードの設定をします。基本的にはHardware Guideの通りですが、LK8ShortしてAVSSとつながなければいけない点にご注意ください。また、先ほどの項で触れた通り、LK6LK9Shortします。さらに、LK7Openにしておきます。

ロードセル DC Excitation評価のAD4170-4ボード設定

これでハードの設定は完了です。次はACEの設定に移ります。

ACEの設定(DC Excitation)

接続および評価ボード設定が完了したら、次にACEを用いてソフトウェアの設定をおこないます。ここでは、実際に操作した画面の流れに沿って説明します。

1. ACE起動・評価ボードの認識確認

  ACEを起動すると、接続されているハードウェアが自動的に認識され、AD4170 Board が表示されます。
  
評価ボードが正しく認識されていることを確認したら、AD4170 Board を選択して設定画面へ進みます。

AD4170-4を使用した ACEの設定画面①(DC Excitation)

2. AD4170 Board Configuration画面

  次に、AD4170 Board タブを開くと、評価ボード全体の構成を俯瞰できるGUIが表示されます。
  
ここでは、電源構成や入力系、リファレンス構成などを視覚的に確認できます。
  この段階では、特別な設定変更は行わず、AD4170を選択して設定に移ります。

AD4170-4を使用した ACEの設定画面②(DC Excitation)

3. チャンネル設定

  続いて、チャンネル設定をおこないます。ここでは、使用するチャンネルとアナログ入力の組み合わせを指定します。
  まずはMUXを選択、

AD4170-4を使用した ACEの設定画面③(DC Excitation)

  チャンネルとアナログ入力を選択します。今回はChannel0を選択し、AIN+[0]AIN5AIN-[0]AIN6に設定します。

AD4170-4を使用した ACEの設定画面④(DC Excitation)

4. リファレンス設定

  次に、Reference Inputoを設定します。本評価では、評価ボード上のリファレンス構成を使用し、ADコンバーターのリファレンス入力として AVDD / AVSS を選択しています。
  まずはReference MUXを選択、

AD4170-4を使用した ACEの設定画面⑤(DC Excitation)

  つぎにAVDD, AVSSを選択します。

AD4170-4を使用した ACEの設定画面⑥(DC Excitation)

5. デジタルフィルター設定

  続いて、Filter設定画面で、デジタルフィルターおよびデータレートを設定します。
  まずはDIGITAL FILTER ENGINEを選択、

AD4170-4を使用した ACEの設定画面⑦(DC Excitation)

  今回はSinc Filter5+Avgに、Data Rate500に設定します。このData Rateの数字はFilter Wordを意味しているのでご注意ください。
  Data RateFilter Wordの関係性については、AD4170-4のデータシートを参照ください。ここでいう500とは、1kspsを意味します。

  参考:Data RateFilter Wordの関係性について(AD4170-4データシートより抜粋)

AD4170-4を使用した ACEの設定画面⑧(DC Excitation)

6. メモリーマップ設定

  最後に、Memory Map 画面を用いて、チョッピングやAC Excitation関連の設定が無効になっていることを確認します。
  まずは「Proceed to Memory Map」を選択、

AD4170-4を使用した ACEの設定画面⑨(DC Excitation)

  検索バーに「misc」と打ち、関連するレジスタを検索します。Channel0に設定しているため、Misc[0]を選択し、最下段のChop_lexc[0]を「No Chopping」に設定します。

AD4170-4を使用した ACEの設定画面⑩(DC Excitation)

  以上で、DC Excitationによる測定設定が完了です。お疲れさまでした。

 

いざDC Excitationの測定へ!

ACEの設定が完了したので、DC Excitationによる測定をおこないます。

Proceed to Waveform Analysis」を選択し、

DC Excitationによるロードセル測定画面①

Sample Countを設定後(今回は1000にしました)、Run Onceを押すと

DC Excitationによるロードセル測定画面②

以下のような結果が得られました。

DC Excitation時の出力の平均値は約170μVとなっています。

DC Excitationによるロードセル測定画面③

この値が大きいか小さいかについては、本章の時点では評価をおこないません。本測定はあくまで DC Excitation時の挙動を把握するための基準測定として位置づけているためです。なお、測定時にはロードセルに負荷を与えず、周囲からの振動や外乱の影響を極力受けない環境で測定をおこないました。そのため、本結果は ロードセルおよび測定系が静的な状態にある場合の出力を示しています。

いよいよAC Excitationで測定してみる

続いて、励起方式をAC Excitationに切り替えて測定をおこないます。DC Excitationと少し設定が違うので以下の手順で変更しました。

AC Excitationの設定

まずは評価ボードの設定を変更します。基本的にはHardware Guideの通りですが、DC-Excitation実施時同様に、LK8ShortしてAVSSとつながなければいけない点にご注意ください。また、LK6LK9Shortします。LK7はここではHardware Guideと同じくAに設定します。

AD4170-4評価ボードを使用したAC Excitationによるロードセル測定のハードウェア設定

次にACEの設定です。Memory Map 画面を用いて、「Proceed to Memory Map」を選択し、検索バーに「misc」と打ち、関連するレジスタを検索します。Misc[0]を選択し、最下段のChop_lexc[0]を「Chop lexc A-B C-D」に設定します。

AD4170-4評価ボードを使用したAC Excitationによるロードセル測定のACE設定

以上でAC Excitationの設定は完了となります。

 

いよいよAC Excitationの効果を体感!?

DC Excitationと同様の手順で測定を実施した結果、AC Excitation時の出力の平均値は約58μVとなりました。DC Excitationの結果(約170μV)と比較すると約1/3の出力となりました。

AD4170-4評価ボードを使ったAC Excitationによるロードセル測定の結果

しかし、本評価で使用したロードセルは、無負荷状態におけるオフセットがもともと小さく、測定環境においても振動や温度変動などの外乱を極力抑えた条件で評価をおこなっています。そのため、DC Excitationの時点で既に測定系が十分に安定しており、AC Excitationによるオフセットキャンセル効果が結果として目立ちにくかった可能性があると考えました。

 

そこで、次のフェーズではあえてオフセットを発生させて、DC / AC Excitationの差がより明確に現れる状況での比較を検討することとしました。

オフセット要因を付加する

オフセットを発生させる方法として、以下の3つの案を検討しました。

 

①ロードセルを温める方法

 温度勾配によるオフセット発生が期待できますが、ロードセルを高温かつ均一に保つことが難しく、また温度特性が良好であったため差が見えにくいと判断しました。

②乾電池を用いてmVオーダーのオフセットを付加する方法

 実現可能ではあるものの、配線や構成がやや複雑になるため、簡易性の観点から今回は採用しませんでした。

外付け抵抗によりブリッジバランスを崩す方法(採用)

 構成がシンプルで再現性が高く、抵抗値によってオフセット量を調整できる点を評価し、本方法を採用しました。

 

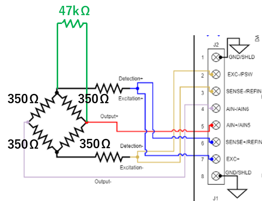
外付けの抵抗は47kΩを選定しました。ロードセルのブリッジを構成する各抵抗は 350 Ω であり、一部に47 kΩを並列接続することで、等価抵抗値を約 1 % 程度変化させることを意図しています。外付け抵抗はJ2コネクターのNo.5No.6に以下のように接続しました。

ロードセルに外付け抵抗を設置
ロードセルに外付け抵抗を設置(実際の写真)

オフセット付加後の測定結果

外付け抵抗によってブリッジバランスを崩した状態で、DC / AC Excitationの測定を実施しました。

その結果、以下の値が得られました。

オフセット(外付け抵抗)付加後のDC Excitationによるロードセル測定結果

DC Excitation時: 約7 mV

 

オフセット(外付け抵抗)付加後のAC Excitationによるロードセル測定結果

AC Excitation時: 約57 µV

 

DC Excitationでは、意図的に付加したオフセットがそのまま出力に現れ、mVオーダーの出力が確認されました。一方、AC Excitationに切り替えた場合、同一の配線・同一の評価条件にもかかわらず、出力は µVオーダーまで大きく低減しています。これは、AC Excitationによる励起極性反転と内部処理によって、ブリッジの不平衡に起因するDC成分がキャンセルされた結果と考えられます。

まとめ

本記事では、AD4170-4の評価ボードを用いて、ロードセル計測における DC Excitation AC Excitation の挙動を比較しました。

まず、ロードセルのオフセットが小さく、測定環境も安定している条件では、DC / AC Excitationの差は限定的であり、DC Excitationの時点で十分に安定した測定が可能であることを確認しました。一方で、外付け抵抗によって意図的にブリッジバランスを崩し、オフセット要因を付加した条件では、DC Excitationでは mVオーダー(約7 mV) の出力が現れたのに対し、AC Excitationでは µVオーダー(約57 µV) まで大きく低減しました。

この結果から、AC Excitationは、オフセットやドリフトといったDC成分の誤差が顕在化する条件において特に有効であり、一方で、条件が良好な場合にはDC Excitationでも十分な性能が得られることが分かります。AD4170-4は、DC / AC Excitationの両方に対応しているため、測定対象や使用環境に応じて励起方式を柔軟に選択・切り替えられる点が大きな特長です。

今回の評価が、ロードセル計測方式の選定や、高精度計測システム設計の一助になれば幸いです。

メーカーサイト/その他関連リンクはこちら

お問い合わせ

本記事に関してご質問がありましたら、以下よりお問い合わせください。

アナログ・デバイセズ メーカー情報 Top へ

アナログ・デバイセズ メーカー情報 Top ページへ戻りたい方は、以下をクリックください。