FPGAなど多くの半導体デバイスは、複数の電源を必要とします。
その際に、電源シーケンスを守ることを要求されるため、電源のオン・オフ制御ピンや出力コンデンサのディスチャージ機能が必要となる場合があります。
今回は、LDOを使用した場合の注意点4つに絞って、説明致します。
シーケンスを組むためにオン・オフ機能が必須
最近のFPGAやDSPは、電源のオン・オフシーケンスを要求することが一般的です。オン・オフを制御するためには、電源IC(モジュール)にオン・オフ制御用のイネーブルピンが必要になります。
安価なLDOには、オン・オフ制御用のピンが無い場合があるので選定には注意が必要です。
 
立ち上がり時間の制御
ソフトスタート機能があれば、立ち上がり時間の制御を行うことができます。しかし、LDOでソフトスタートの機能を持っている製品は少ないです。
対策としては、出力のコンデンサの容量で立ち上がり時間を制御する必要がでてきます。ただし、あまり大きなコンデンサを付けてしまうと立ち下げ時に問題を引き起こしてしまいます。
電源の立ち下げシーケンス
立ち上げシーケンスの規定は、よく知られています。しかし、立ち下げシーケンスに関してはあまり今まで注意されていませんでした。
最近は、基板上に搭載される電源数も多く、立ち下り時のシーケンスも十分注意しないとラッシュカレントを流してしまうケースがあるため、立ち下げシーケンスも十分注意することが重要です。
シーケンスが必要な理由は、こちらの記事を参考にしてください。
電源シーケンスは必要ない?
立ち上がりシーケンスのため、LDOの出力コンデンサを大きくして調整すると、立ち上げ時間を長くする観点では良いのですが、立ち下げの時間が長くなるため(コンデンサの放電時間が長くなる)、立ち下げシーケンスに対して不利になるので注意が必要です。
 
LDOの立ち下げシーケンス
スイッチングレギュレータは、Low SideのFETがOff時にディスチャージしてくれる場合、出力電圧が直ぐに落ちてくれるので、オフシーケンスも簡単に組めることもあります。
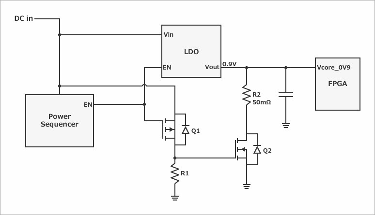
しかし、LDOの出力側のディスチャージ機能は無いものがほとんどです。
そのため、出力コンデンサを大きくすることによる、立ち上げシーケンス制御はお勧めできません。仮に必須になった際は、外付けにディスチャージ用の回路を追加する必要があります。
 
オン・オフ機能とディスチャージ機能を持ったLDO
アナログ・デバイセズ社のLDOには、オン・オフ機能(図4のSHDN  PIN)や出力部の電荷をディスチャージする機能を持った、LT3066と言うようなLDO製品があります。
 
図5が出力のディスチャージ機能により、出力電圧を早く0Vしている波形になります。
 
このような機能があることで、FPGAが要求するパワーダウン・シーケンスを行いながら、LDO製品によりPLLやアナログ電源に対してクリーンな電圧供給するを行う事が可能になります。



