Silicon Labs EFM32:Backup power domainにあるBU_VOUTピンの直列抵抗(PWRCONF_VOUTSTRONG, PWRCONF _VOUTMIDIUM, PWRCONF _VOUTWEAK)の抵抗値を教えてください
EFx32
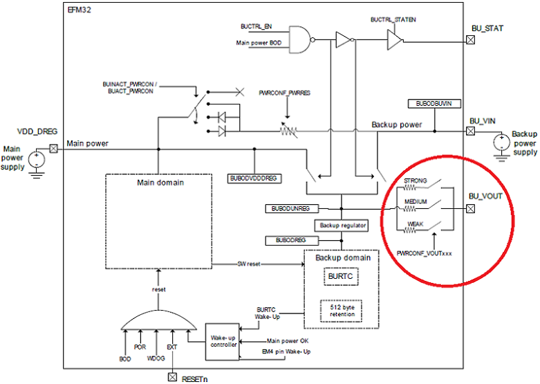
バックアップ・パワードメインは、直列抵抗を介してBU_VOUTピンに繋がっています。その抵抗値はEMU_PWRCONFレジスタで設定可能になっています。

設定と抵抗値の相関については下記表をご参照ください。
レジスタ | 抵抗値 |
PWRCONF_VOUTSTRONG | 90 Ω |
PWRCONF_VOUTMIDIUM | 900 Ω |
PWRCONF_VOUTWEAK | 8.5 kΩ |
最新情報については、Silicon Labs コミュニティサイトを参照ください。