Infineon社 EiceDRIVER™ X3 製品絶縁ゲートドライバーファミリー概要
DESAT、ミラークランプ、ソフトオフおよびI2Cの設定が可能な柔軟性の高いハイエンドシングルチャネル絶縁ゲートドライバーファミリー X3アナログ(1ED34xx)およびX3デジタル(1ED38xx)は、高い柔軟性を持つ絶縁ゲートドライバーファミリーを特徴づける製品で、設定可能な幅広い機能と監視オプションを提供します。これにより、予知保全などの革新的なユースケースを実現できます。
本ゲートドライバーファミリーの代表的なピーク出力電流は3A、6A、9Aで、高精度DESAT機能を備えており、短絡防止のための優れたソリューションをIGBTおよびSiC MOSFET用に提供します。これらの機能の多くが設定可能です。この柔軟性により、市場においてはユニークなハイエンドソリューションと位置づけられています。
認証取得予定 (UL 1577)のガルバニック絶縁を備えており、例えばドライブ、ソーラー、EV充電またはエネルギー貯蔵システムといった幅広い対象プリケーションを実現します。
製品特徴
- IGBT(IGBT7含む)、SiCおよびSi MOSFET用
- ±3/6/9Aの代表的なシンクおよびソースピーク出力電流
- フォールト出力で高精度VCEsat検出(DESAT)
- 40Vの絶対最大出力電源電圧
- ソフトオフ機能付き調整可能DESATを実現しつつも外付け部品点数を少なくしたことで高速設計サイクルを実現
- 信頼性の高いDESAT保護を要求する全アプリケーションに最適
- UL 1577 (取得予定)、絶縁耐圧(VISO)=6kV(rms)(1秒間)、5.7kV (rms)(1分間)
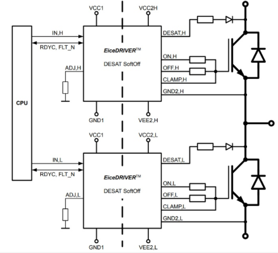
ブロック図
 
製品ラインナップ
| Package | Product type | Output current | Isolation class | UVLO IN On | UVLO OUT On | Turn On Propagation Delay | Turn Off Propagation Delay | 
| DSO-16 | 1ED3431MU12M | 3A | UL 1577 | 2.95V | 12V | 244nS | 236nS | 
| 1ED3461MU12M | 6A | UL 1577 | 2.95V | 12V | 244nS | 236nS | |
| 1ED3491MU12M | 9A | UL 1577 | 2.95V | 12V | 244nS | 236nS | |
| 1ED3830MU12M | 3A | UL 1577 | 2.95V | 12V | 244nS | 236nS | |
| 1ED3860MU12M | 6A | UL 1577 | 2.95V | 12V | 244nS | 236nS | |
| 1ED3890MU12M | 9A | UL 1577 | 2.95V | 12V | 244nS | 236nS | 
Macnica-Mouserで購入
関連情報
インフィニオン製品の最新情報はこちら
お問い合わせ / お見積もり
本製品に関してご質問、見積もり希望がありましたら下記リンクよりお問い合わせください。
インフィニオンメーカー情報TOPへ
インフィニオンメーカー情報TOPへは以下より戻ってください。